白菜网


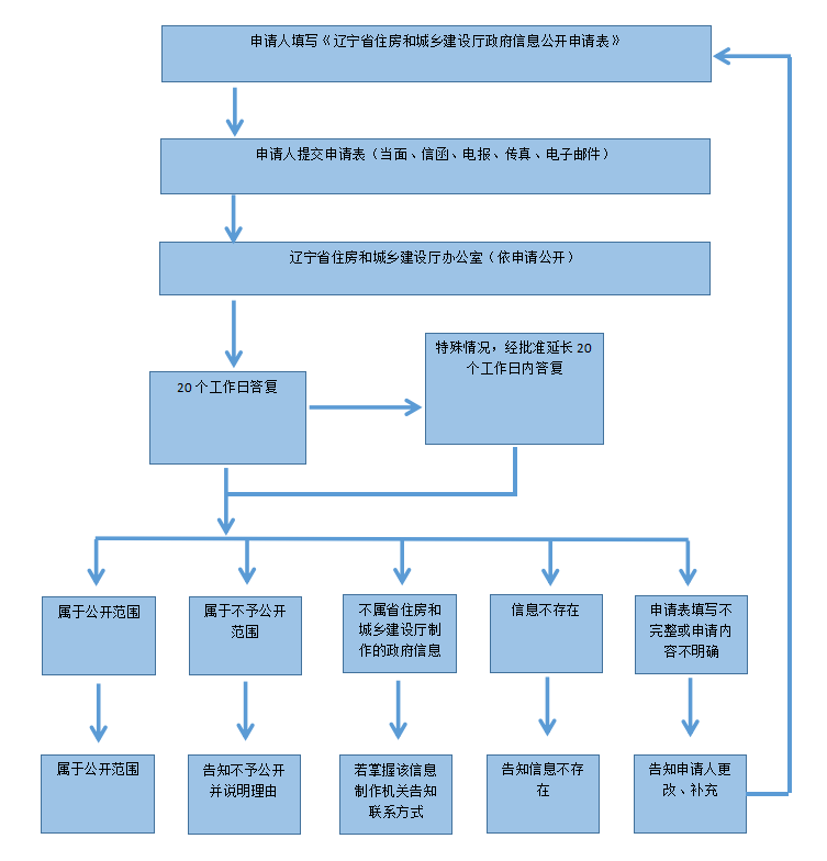
白菜网 依申请公开政府信息流程图
发布时间:2016年12月06日 发布人: 来源: 【字体: 打印

                               

附件下载

版权所有:白菜网-白菜注册送彩金 地址:辽宁省沈阳市和平区太原北街2号

备案编号:辽ICP备09027508号-1网站地图